一、专业简介
本专业是“新文科”建设背景下,以中国语言文学学科为基础,融合计算机科学、数据科学等技术方法的极具潜力的前沿专业。本专业立足赣北区域文化资源,对接江西省文化强省建设和长江经济带数字文化产业发展需求,从人文理论与实践、数字资源构建与运用、文化研究与传播等方面,形成“人文底蕴+数字技术+实践能力”三位一体的人才培养体系,系统学习数字人文基本方法与技术,跨学科培养适应数字化战略需求的复合型应用人才。
二、培养目标
本专业旨在培养掌握数字人文基本理论与方法,具备数字资源建设、人文数据分析、数字内容创作、文化传播能力的应用型人才。通过系统学习,学生能够运用文本挖掘、数据可视化等技术开展人文研究,适应文化数字化产业变革需求,胜任文化遗产数字化保护、数字出版与知识服务、数字创意与文化产业等行业内工作,成为推动传统文化创造性转化、发展与传播的生力军。
三、学制、学分与结业要求
学制1年,共13学分,学生在规定时间内修满培养方案规定的全部课程且考核合格后,可获得yl6809永利检测中心数字人文微专业学习证明书。
四、课程设置与教学计划
共设置6门课程(共256学时,其中理论学时160、实践96学时)。独立开班,每学期集中在周二周三晚上上课。

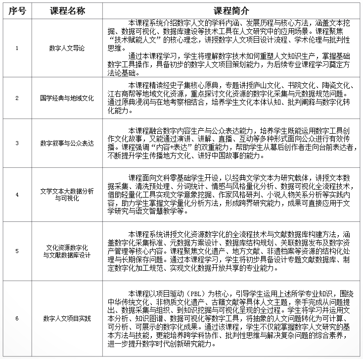
五、课程简介

六、教学团队简介

七、招生对象及选拔方式
(一)招生计划
2026年招生人数为40人,最低开班人数35人。
(二)招生对象及要求
本专业面向全校全日制本科二、三年级学生招生。要求学生拥有充足的课余时间与足够的学习意愿,具备基本的信息技术操作能力与良好的人文素养,拥有一定的创新意识与团队协作能力,对传统文化与数字技术交叉领域有浓厚兴趣。
(三)选拔方式
统一组织线上考试,考试内容包括文学常识、古文阅读、计算机基本应用、沟通与表达。
八、联系方式
联系人:鲍静怡老师;
联系电话:15021078169
招生学习通群邀请码:41200381(有意向报名的同学直接入群即可,班级群中统一说明课程及考试具体内容)